不同的人对相同的气味可能有不同的感知,例如,将同一种香水视为"果味”或“麝香味”。研究表明,同一种气味在不同个体的大脑中的映射方式非常灵活,尤其是与视觉刺激相比。闻不同气味所引起的大脑活动模式的分布和变化现在已经有了充分的记录,而且,先前的研究表明,气味分子会唤起嗅觉皮层的分布式活动模式,然而,这些模式导致主观气味感知的过程仍然知之甚少。
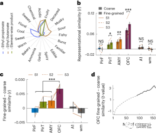
2023年8月24日,美国西北大学的Vivek Sagar博士和美国国家卫生研究院(NIH)药物滥用研究所的Thorsten Kahnt博士及研究团队在Nature Neuroscience(IF=25.0)期刊发表了题为“High-precision mapping reveals the structure of odor coding in the human brain”的研究结果显示:眶额叶皮层(OFC)的活动代表了对气味的细粒度感知特征,气味编码的皮层机制提供了新的见解,并表明主观嗅觉感知存在于OFC中。
为了更好地了解大脑在处理不同气味时会发生什么,研究人员收集了3名受试者对160种气味的神经成像反应(每个受试者18小时),以探索特异气味感知的神经编码机制。研究人员表示“我们选择了160种独特的气味刺激,并要求研究参与者根据18种不同的感知描述(例如,他们闻到的‘水果味’、‘酸味’、‘花香’、‘凉爽’等)对这些气味进行评价。‘’

嗅觉脑区的神经活动模式代表的气味刺激
研究人员通过使用功能性磁共振成像(fMRI)来收集相同参与者对相同气味的大脑反应,确定大脑了代表气味感知质量和/或化学结构的程度。

神经活动模式代表的气味感知

分析在实验中收集的大脑记录时,研究人员发现眶额叶皮层(OFC)这个在情绪和基于奖励的学习中起关键作用的大脑区域在气味精细调整方面的表征优先于更广泛的感知。值得注意的是,这种对精细调整元素的优先表征在涉及气味处理的其它脑区如杏仁核和梨状皮层(PirC)中并不明显。
此发现揭示了人们对气味的主观感知的机制以及OFC在实现对气味的主观感知方面的关键作用,这在过去的心理学和神经科学研究中得到了一致的观察。由于OFC这一区域的功能障碍与几种神经精神疾病有关,此发现增加了该领域对这一重要大脑结构的理解。在未来,它可能有助于更好地理解与OFC功能障碍相关的精神健康,如焦虑和抑郁症。
参考文献
Sagar V, Shanahan LK, Zelano CM, Gottfried JA, Kahnt T. High-precision mapping reveals the structure of odor coding in the human brain. Nat Neurosci. 2023 Sep;26(9):1595-1602. doi: 10.1038/s41593-023-01414-4.https://medicalxpress.com/news/2023-09-neural-underpinning-subjective-odor-perceptions.html
培训课程


数据分析业务

编译:李鑫曌
校审:展琳琳
所有注明出处的文章,旨在分享、传播,如有侵权,请及时联系我们,我们将尽快处理