close
预约产品演示
请完善以下信息,我们将联系您进行演示
*
*
我已阅读并同意《隐私政策》
close
预约数据分析
请完善以下信息,我们将联系您进行沟通
*
*
我已阅读并同意《隐私政策》

往期精彩|Commun. Biol.:脑网络中基于时间序列的动态结构-功能耦合研究

发布:2026-02-18    浏览:309 次

摘要总结:

该文献《Time-resolved structure-function coupling in brain networks》通过动态视角研究了脑网络中结构连接与功能连接之间的耦合关系,揭示了这种耦合在不同脑区表现出显著的区域异质性。研究使用了来自人类连接组项目的数据,采用时间展开程序和多线性回归模型,发现单模态皮层和跨模态皮层的结构与功能耦合较为稳定,而岛叶皮层和前额眼区等中间区域的耦合更为动态。此外,研究还表明区域的结构-功能耦合变异性与其连接长度分布有关,中间连接长度的区域表现出更高的耦合变异性。这些发现强调了从动态角度研究结构-功能关系的重要性,为理解大脑如何在不同时间尺度上灵活实现认知功能提供了新的视角,并为未来进一步探索微结构属性对耦合动态变化的影响提供了方向。

摘要:

脑内结构连接与功能连接之间的关系是系统神经科学中的关键问题。现代观点认为,这种结构与功能的耦合关系是全局性的且随时间保持不变。该研究从动态角度出发,探讨结构与功能耦合的关系,并发现其在不同脑区表现出异质性。该研究采用一种时间展开程序来识别神经活动的逐时共波动,并重建出时间解析的结构-功能耦合模式。结果表明,动态结构-功能耦合模式具有脑区特异性。在单模态和跨模态皮层中观察到稳定的耦合,而在中间区域,尤其是岛叶皮层(显著性网络)和前额眼区(背侧注意力网络)中观察到动态耦合。此外,该研究还发现,一个区域的结构-功能耦合的变异性与其连接长度的分布有关。总体而言,这些发现为从动态角度研究结构-功能关系提供了新途径。

引言

脑是一个由解剖学上相互连接的神经元群体构成的网络。不同脑区通过电信号进行信息传递,表现为有组织的共同激活模式,这种模式被称为“功能连接”。结构连接(SC)与功能连接(FC)之间的耦合是反映神经信号完整性的基本特征。历史上,大多数研究都集中在扫描会话全程中的静态结构-功能耦合上。然而,在过去十年间,功能连接越来越多地被视为一个动态过程。功能连接模式显示出时间解析的波动,这些波动并非随机,而是高度有组织的、个体特异性的、与行为相关的,并且会随着生命历程而演变。因此,结构-功能耦合应在多个时间尺度上发生波动。事实上,已有研究在单次记录会话期间以及更长的时间跨度内,包括儿童早期和年轻成人神经发育期间,报告了动态结构-功能关系的证据。

重要的是,以往关于动态结构-功能耦合的研究都是基于结构-功能关系在全脑中均匀分布的假设。然而,近期研究显示,结构-功能耦合在不同脑区表现出异质性,即在感觉(单模态)皮层中,结构和功能连接的特征密切相关,但在跨模态皮层中逐渐解耦。这种从单模态到跨模态的结构与功能的系统性解耦被认为反映了微结构属性的分化,包括分子、细胞和层状分化。事实上,使用微结构属性实现区域异质性动态的计算模型能更准确地从结构连接预测功能连接。

那么,区域结构-功能耦合的模式是如何逐时波动的呢?该研究考虑了两种替代可能性。一种可能是,结构-功能耦合在跨模态皮层中更强。近期的一些研究显示,与单模态皮层相比,跨模态皮层的静态结构-功能耦合更低。鉴于跨模态皮层参与多种多感觉功能和功能关系,一个合理的解释可能是,时间依赖的结构-功能耦合的更大变异性最终会平均化,并表现为更低的静态结构-功能耦合。另一种可能是,结构-功能耦合在假设的单模态-跨模态层级中处于中间位置的区域最大。大量证据表明,岛叶皮层具有多样的细胞结构和连接特征。通过与多个脑区的多样化连接,岛叶被认为能动态参与多个认知系统。

该研究推导出时间解析和区域解析的结构-功能耦合模式。首先,该研究采用一种新近开发的、无需窗口划分的时间展开方法来估计动态的区域间共波动。然后,该研究重建动态的区域结构-功能耦合模式,并将这些模式与宏观脑组织结构(包括内在网络、功能层级和细胞层级)联系起来。

2 结果

本部分的结果按以下顺序展开。

首先,该研究从区域BOLD时间序列中重建逐帧共波动矩阵。然后,该研究应用多线性模型来估计区域的结构 - 功能耦合时间序列,并将区域的结构 - 功能耦合波动与大规模内在网络、皮层层级和细胞层级进行比较。此外,该研究还评估了动态结构 - 功能耦合的波动在多大程度上可以由拓扑和几何嵌入来解释。最后,该研究评估了传统(静态)结构 - 功能耦合与动态结构 - 功能耦合之间的对应关系。数据来自人类连接组项目(HCP)的327名健康、无关参与者。结构连接组是通过弥散磁共振成像(dMRI)重建的。静态和动态功能连接是通过静息态功能磁共振成像(fMRI)估计的(详细程序见材料与方法)。分析使用了包含400个皮层节点的网络划分。

2.1 时间解析的结构-功能耦合

时间展开程序为每个时间点生成一个节点对节点的共波动矩阵(图1a)。然后,该研究使用多线性回归模型基于每个节点的结构连接特征来预测其共波动特征。该模型为每个时间点分别拟合(图1c)。回归模型整合了多种皮层通信的计算模型:(1)欧几里得距离,(2)最短路径长度和(3)通信能力(图1b)。欧几里得距离体现了邻近神经元可能更容易交换信息的观点,与导航式通信一致。最短路径长度是一种体现集中式路由式通信的统计量,而通信能力是一种体现分布式扩散式通信的统计量。然而,实际上存在多种替代统计量来衡量网络传输信息的能力,所选的三种测量方法只是这个更广泛空间中的一个子集。所有模型都是独立于每个个体参与者进行拟合的。多线性模型允许该研究在时间上量化区域结构 - 功能耦合。对于每个脑区i和时间点t,该研究使用决定系数 ( R_{i,t}^{2} ) 来衡量预测的功能连接特征与实际的功能连接特征之间的拟合优度(图1c)。接近1的值表明在时间点t,第i个节点的结构和功能特征之间存在较强的耦合。这些决定系数随后被组装成一个节点×时间的结构功能耦合矩阵。该过程是针对样本中的每个个体分别进行的。

图片

时间分辨结构-功能耦合图

2a显示了动态结构 - 功能耦合图与使用整个时间序列重建的静态结构 - 功能耦合图之间的皮尔逊相关性。系数涵盖了从正值到负值的广泛分布。鉴于该方法测量的是动态功能连接与静态结构连接之间的关系,这种分布是数学上预期的。在本报告中,该研究进一步分析了围绕静态结构连接参考的动态功能连接如何导致结构 - 功能相关性的波动,并将这些波动映射到皮层层级。图2b显示了两种替代方法估计区域结构 - 功能耦合之间的关系。横轴显示使用上述多线性模型估计的结构 - 功能耦合值,纵轴显示使用Baum及其同事描述的方法估计的相同值。后者,即“斯皮尔曼等级耦合”,估计每个节点的结构和功能特征之间的结构 - 功能耦合为斯皮尔曼等级相关性。该方法的主要优点是它不假设包括哪些预测因子;主要缺点是相关性只能在具有潜在结构连接的区域对之间计算,可能会遗漏生物学上重要的二元关系。重要的是,两种方法呈正相关(r=0.22),表明尽管两种方法在结构 - 功能耦合方面提供了定性相似的视角,但它们并不完全相关,可能是因为一种方法对直接单突触关系敏感,而另一种方法也考虑了多突触关系。图2c显示了平均结构 - 功能耦合 R2,而图S1显示了各个预测因子的贡献。图3显示了R2与共波动幅度之间的关系。为了量化结构 - 功能耦合随时间的变异性,该研究分别针对每个参与者计算 R2随时间的变化系数(cv R2)。变化系数是 R2的标准差与 R2均值的比率。这是一个标准化的离散度量,捕捉了 R2值围绕均值的分散情况,从而捕捉了结构 - 功能耦合随时间的变异性。换句话说,cv R2允许该研究比较具有不同均值的结构 - 功能耦合时间序列的变异性。图2d显示cv R2在不同脑区表现出异质性,且在岛叶皮层、前额眼区、内侧前额叶和内侧枕叶皮层中最大。在以下部分,该研究将详细分析这一模式。

图片

动态结构功能耦合图

2.2 动态结构 - 功能耦合的层级组织

接下来,该研究考虑动态结构 - 功能耦合模式如何反映皮层组织的不同特征。具体来说,该研究关注三种广泛研究的皮层注释,包括单模态 - 跨模态的主要功能梯度、内在功能网络和细胞层级。在每种情况下,该研究计算结构 - 功能耦合的平均变化系数。图3b显示了岛叶和顶叶皮层中节点的结构 - 功能耦合时间序列示例,显示出不同的变异性模式。图3c - e显示,处于皮层层级中间位置的脑区倾向于表现出最显著的动态波动。具体来说,该研究在单模态 - 跨模态层级的中间位置(第4 - 6类)发现了最显著的波动,分别对应于YeoVon Economo图谱中的腹侧注意力/显著性网络和岛叶皮层,以及背侧注意力网络中的前额眼区。这些观察结果通过空间自相关保持的零模型进行验证,以测试cv R2在全脑中均匀分布的零假设。测试结果表明,在单模态 - 跨模态层级的中间位置,cv R2显著更大(图2)。即岛叶皮层和前额眼区,处于单模态 - 跨模态层级的中间位置,具有最显著的结构 - 功能耦合变异性,而单模态和跨模态皮层具有更稳定的结构 - 功能耦合。

图片

与皮质层次结构的关系图

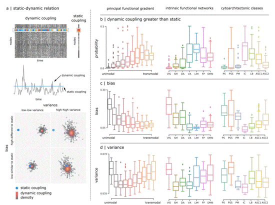
2.3 静态与动态结构-功能耦合的关系

在前一部分中,该研究探讨了结构-功能耦合是如何围绕平均值波动的。接下来,该研究进一步提出问题:动态结构-功能耦合模式在多大程度上反映了静态结构-功能耦合?为了回答这一问题,该研究系统地比较了动态和静态两种情况。在动态情况下,该研究考虑了所有时间点,并计算了以下三个指标:(a)动态耦合大于静态耦合的时间点所占的比例(“动态>静态”),(b)动态模式与静态模式的相似性(“偏差”),以及(c)动态模式相对于静态模式的离散程度(“方差”)(图4a)。

图片

静态和动态结构功能耦合图

结果表明,在单模态-跨模态层级中间位置的脑区,尤其是岛叶皮层,动态耦合相对于静态耦合的值较大(最高可达0.5)。这些区域的动态耦合与静态耦合之间的对应关系最为密切,并且动态耦合围绕静态耦合的离散程度最低。这些结果表明,动态耦合与静态耦合之间的关系并非在全脑中均匀分布,而是强烈依赖于脑区在单模态-跨模态层级中的位置,且在层级中间位置的脑区中,动态耦合与静态耦合之间的对应关系最为紧密。结合前一部分的结果,该研究揭示了层级中间位置区域(如岛叶皮层和前额眼区)的一个有趣特性:这些中间区域相对于平均值表现出最大的整体波动,但随着时间推移,它们的动态耦合倾向于跟随并收敛于静态耦合。

2.4 动态结构-功能耦合的空间和拓扑决定因素

最后,该研究试图理解动态局部结构-功能耦合是如何依赖于几何、解剖和功能嵌入的。鉴于单模态-跨模态层级可能反映了连接长度的连续梯度,该研究探讨了动态结构-功能耦合是否也反映了脑区所参与的连接长度分布。图5a显示了每个区域的平均连接距离图。图5b显示了动态结构-功能耦合与结构和功能网络嵌入的多种度量之间的相关性,包括介数、聚类和程度。结果显示,连接长度非常短或非常长的区域倾向于表现出更稳定的耦合,而连接长度处于中间的区域则表现出更易变的耦合。

此外,该研究还分析了动态结构-功能耦合与多种结构和功能网络嵌入指标之间的相关性,包括介数中心性、聚类系数和节点度。稳健的相关性分析(双权中位数相关和百分比弯曲相关)表明,动态结构-功能耦合与结构度(−0.1667−0.1722−0.1605)、平均边长(−0.1977−0.1987−0.1936)和功能强度(0.2350.19560.1803)之间存在显著且稳定的相关性。这些结果表明,中间层级区域的动态结构-功能耦合特性可能源自其连接长度分布。

有趣的是,当该研究计算不同脑区之间结构-功能耦合时间序列的组平均相似性时(即不同脑区的结构-功能耦合波动有多相似),发现其与欧几里得距离存在类似的关系(图5d)。具体来说,物理距离相近或较远的脑区倾向于表现出相似的结构-功能耦合波动,而距离适中的脑区则表现出不同的波动模式。最后,该研究比较了脑区之间的结构-功能耦合相似性与它们之间的结构和功能连接性。结果显示,结构上相连的区域之间的结构-功能耦合相似性大于结构上不相连的区域(t(79798)=80.95p<0.001)(图5e)。同样,参与同一内在网络的区域之间的结构-功能耦合相似性也大于参与不同网络的区域(t(79798)=45.34p<0.001)(图5e)。换句话说,如预期的那样,动态结构-功能耦合的协调模式是由区域间的结构和功能连接性驱动的。

图片

结构-功能耦合变异性的空间和拓扑决定因素图

讨论

新兴的理论强调动态功能交互作用在结构化脑网络上的展开。该研究探讨了时间和区域分辨的结构-功能耦合模式。结果表明,动态耦合模式反映了皮层层次结构,其中岛叶皮层和额叶眼动区的动态波动最为显著。这些分级的动态耦合模式反映了脑区的拓扑和几何嵌入特性。

该研究的结果进一步支持了近期的研究,这些研究表明结构-功能耦合在大脑中并非均匀分布,而是具有高度的区域特异性。这些研究一致表明,结构-功能耦合是分级的,即在单模态皮层中耦合较强,而在跨模态皮层中耦合较弱。通过应用一种时间展开方法来估计从时刻到时刻的功能共波动模式,该研究表明结构-功能耦合不仅在区域上具有异质性,而且具有高度的动态性。具体而言,该研究发现在假设的单模态-跨模态层次结构的极端区域表现出更稳定的结构-功能耦合,而处于层次结构中间位置的区域则表现出更显著的波动。

有趣的是,最显著的动态波动出现在岛叶皮层和额叶眼动区。岛叶皮层与前扣带皮层和背外侧前额叶皮层一起构成了腹侧注意网络(或称显著性网络),该网络支持对行为相关刺激的注意力定向,包括与内部环境相关的感官和自主信号。通过参与与多个脑区的多样化交错连接,岛叶被认为能够动态协调多个认知系统之间的通信。特别是,岛叶的后部与感觉区域显示出显著的功能连接,而前部则主要与参与更高阶认知功能的前额叶区域相连。类似地,额叶眼动区是背侧注意网络的关键节点,涉及将注意力偏向自上而下的目标和信息搜索。

将这两个发现联系起来,该研究观察到位于高阶异模态认知与初级感知和内部状态之间的区域具有共同的功能主题。该研究推测,岛叶和额叶眼动区局部结构-功能耦合的更大变异性可能是一种潜在机制,通过这种机制,信号可以通过这些独特的皮质枢纽在广泛的领域中灵活地传递。这些“中间层次”的区域必须参与特别广泛的协调模式,将正在进行的单模态信息处理与异模态皮层中更持久和更广泛的活动整合在一起。这些信息可能根据其显著性和目标相关性进行加权,同时允许新的感觉信息进入异模态皮层。

局部结构-功能耦合的分级特性似乎受到各个脑区几何嵌入的影响。该研究还发现,连接距离非常短或非常长的区域倾向于表现出稳定的耦合,而连接距离处于中间水平的区域,特别是岛叶皮层和额叶眼动区,表现出更多变的结构-功能耦合。这些发现与越来越多的研究一致,这些研究表明几何关系如何塑造大脑中的拓扑关系。特别是,与感觉运动皮层的物理分离被认为对应于连接距离的分级变化,最终在联合皮层中形成主要的长程功能连接。这些“中间层次”区域所参与的连接长度分布——既不过于短程也不过于长程——可能支持灵活的重新配置和参与多个系统,表现为变化的结构-功能耦合。

该研究的结果建立在关于局部结构-功能关系的迅速发展的文献基础之上。尽管传统研究主要关注通过单一正向模型捕捉的全局结构-功能关系,但越来越多的近期报告指出存在区域特异性的结构-功能耦合模式。这些结构-功能关系经历了广泛的成熟过程和生命周期轨迹。有趣的是,区域之间的结构-功能耦合差异与微观结构变异相关,包括皮层内髓鞘和细胞组成。这表明,局部电路特性——这些特性在宏观尺度的连接重建中是不可见的——也可能推动结构-功能耦合。与这一观点一致的是,最近的多项建模研究显示,受到区域异质性微观结构信息约束的生物物理模型(例如髓鞘化、基因表达和神经递质受体轮廓)比区域同质性模型更能准确预测功能连接。区域微观结构差异如何影响结构-功能耦合的瞬间波动仍然是未来研究的一个重要问题。

在解释该研究结果时,需要考虑多个限制因素。首先,结构连接网络是通过弥散加权磁共振成像(DWI)重建的,这种方法容易出现系统性的假阳性和假阴性结果。尽管该研究的发现是在个体参与者中观察到的,并且可以通过替代方法进行验证,但计算纤维追踪技术的进一步发展是必要的。其次,BOLD信号的动态特性本身受到多种生理混杂因素的影响,包括血流和呼吸。在缺乏心血管和脑血管因素的同步测量的情况下,这些结果必须谨慎解读。同样重要的是,需要指出的是,存在多种替代方法来量化动态功能连接。该研究应用了一种最近开发的时间展开方法,这种方法已被证明对广泛的方法学选择具有鲁棒性,包括分区和全局信号回归方法,并且对个体差异敏感。人类大脑瞬间功能动态背后的动态过程的统计特性一直是活跃的研究领域,这些方法在研究结构-功能关系中的适用性也越来越被认可。

总体而言,该研究识别出在皮层上系统性分布且高度动态的局部结构-功能耦合模式。结构与功能的时空调控指向大脑的一个丰富且尚未充分探索的特征,这可能有助于理解功能和认知过程是如何灵活地实现和部署的。

4 方法

4.1 数据获取

结构和功能数据来自人类连接组项目(Human Connectome Project, HCP)的s900版本。该研究使用了327名健康的年轻参与者(年龄范围22-35岁)的扫描数据,这些参与者之间没有亲属关系。数据包括个体的弥散磁共振成像(diffusion MRI)和四个静息态功能磁共振成像(fMRI)时间序列(第一天两次,第二天两次,每次15分钟)。数据处理遵循文献[28,85]中描述的程序。

4.2 结构网络重建

根据Schaefer功能图谱,灰质被划分为400个皮质区域。该研究使用确定性纤维追踪法为每位参与者估算区域之间的结构连接性。首先,利用MRtrix3软件包中的多壳多组织约束球面反卷积算法生成每个区域的纤维方向分布。随后,任意两个区域之间的结构连接权重由纤维束数量决定,该数量通过纤维束的平均长度和两个区域的平均表面积进行归一化。这种归一化减少了在纤维束重建过程中对长纤维的偏差,以及因区域大小差异而产生的偏差。

4.3 功能时间序列重建

功能磁共振成像(fMRI)数据经过梯度非线性校正、头动校正(采用刚体变换)和几何畸变校正(利用相位编码方向相反的扫描对)。随后,血氧水平依赖(BOLD)时间序列经过高通滤波(>2000秒半高全宽)以校正扫描仪漂移,并进行ICA-FIX处理以去除额外噪声。数据采用与结构网络相同的图谱进行划分。

4.4 时间分辨的结构-功能耦合

为了估算区域和时间分辨的结构-功能耦合,该研究首先构建了时间共波动矩阵。通过计算成对脑区的BOLD时间序列的z分数的逐元素乘积来开始。活动在同一基线侧的区域对将具有正值的共波动,而同时向相反方向波动的两个区域将具有负值的共波动。这些共波动矩阵的时间平均值恢复了通常用于定义功能连接的皮尔逊相关系数。

为了定义区域特异性的结构-功能耦合,该研究构建了一个多元线性回归模型,以从节点i到所有其他节点jji)的几何和结构连接性特征中预测节点i的共波动特征。预测因子包括欧几里得距离、最短路径长度和传播性。欧几里得距离是在节点质心之间计算的。最短路径长度是指两个节点之间最短的连续边序列。两个节点ij之间的传播性(Cij)被定义为这两个节点之间所有路径和路径的加权和。最短路径长度的实现使用了Brainconn,这是Brain Connectivity ToolboxPython版本。加权传播性的实现使用了netneurotools,这是一个用于网络神经科学的开源Python包。该研究使用了每个个体的最小-最大归一化的加权结构连接性矩阵,并在计算最短路径长度之前对结构连接性权重应用了负对数变换。

对于区域i、受试者s和时间点t,共波动特征(coflucs,t,i)由欧几里得距离(disti)、最短路径长度(spls,i)和加权传播性(cmcs,i)预测。回归系数{β0, β1, β2, β3}通过普通最小二乘法估计。耦合使用调整后的R平方(R2i,t)来衡量,这是一个拟合优度的指标。回归应用于每个受试者的脑区个体特征,为每个时间点生成每个受试者的皮质耦合值图。因此,该研究将结构-功能关系定义为线性回归模型的拟合优度,并且按照以往文献的惯例,将模型拟合称为“耦合”。

4.5 静态与动态结构 - 功能耦合

多元线性回归模型在不进行时间展开的情况下,为每个脑区生成一个( R^{2} )值,这里我们将其称为静态耦合。通过纳入时间共波动模式,我们获得了每个脑区的结构 - 功能耦合度量( R^{2}_{t} ),以逐帧时间序列的形式呈现,我们称之为动态耦合。为了评估动态耦合与静态耦合的差异,我们将问题表述为比较单一观测值(静态)与分布(动态)。我们定义了三个总结统计量:(1)动态耦合值大于静态耦合值的概率;(2)偏差;(3)动态耦合值相对于静态值的方差。偏差用于评估动态值与静态值的偏离程度。它被计算为动态耦合值与静态耦合值之差的中位数。较小的偏差值表明动态耦合值接近静态耦合值,而较大的偏差值则表示偏离。方差用于评估动态值的离散程度。它被计算为由动态值形成的分布的标准差。更具体地说,我们使用第84百分位数与第16百分位数之间的差异(在正态分布下相当于均值的±1标准差)来提供一个更稳健的变异性估计,以应对可能存在的异常值、极端值或偏态分布。因此,低方差值意味着分布的变异性较小,而高方差值则表示相反。

4.6 皮层注释

动态局部结构 - 功能耦合模式与三种常见的注释相对应:(1)根据文献[40]定义的7个内在功能网络;(2)根据文献[42,90]描述的7个细胞架构类别;以及(3)根据文献[23]定义的10个功能层次分组,这些分组基于文献[41]中报告的主要功能梯度。总体而言,这三种大脑分区被认为反映了多模态层次结构。

4.7 零模型

为了评估耦合图与皮层注释之间的对应关系,该研究应用了空间自相关保持的置换检验,称为“旋转检验”。在这种模型中,皮层表面被投影到一个球体上,使用每个脑区质心最近的顶点坐标。然后随机旋转球体,生成具有随机地形的表面图,其中每个脑区被重新分配一个值。对应于内侧壁的脑区被分配给最近的旋转后的脑区。这种旋转应用于一个半球,然后镜像到另一个半球。这对应于文献[93]中描述的“Vázquez-Rodríguez”方法。该方法的选择基于文献[93]中的基准测试,因为(a)它在模拟和实证分析中始终是最保守的方法;(b)它专为分区数据设计,无需在脑区旋转到内侧壁时丢弃置换。该研究使用netneurotools生成了10000个旋转置换。关于神经影像学中空间约束零模型的详细信息已在文献[93]中描述。

4.8 预测因子贡献

补充图中的预测因子贡献是通过优势分析计算得出的。该分析通过构建所有可能的预测因子子集,并重新拟合回归模型,来估计预测因子的相对重要性。采用“总优势”统计量作为总结指标,量化每个预测因子对整体拟合优度的贡献。与其他解释多元线性回归模型的程序一样,该方法可以考虑多重共线性,并对模型中的潜在模式敏感。该研究使用了netneurotools中重新实现的优势分析包。

精读分享

主题内容:

数据:该文献使用了人类连接组项目(Human Connectome Project, HCP)的数据集。具体来说,数据来自HCPs900版本,涉及327名健康的年轻参与者(年龄范围22-35岁),这些参与者之间没有亲属关系。数据包括

1. 弥散磁共振成像(diffusion MRI):用于重建结构连接网络。

2. 静息态功能磁共振成像(resting-state fMRI):包括四个静息态功能MRI时间序列(第一天两次,第二天两次,每次15分钟),用于估计功能连接性和动态功能连接模式。

这些数据经过了标准化的预处理流程,包括头动校正、几何畸变校正、高通滤波等,以确保数据质量。

方法:该文献通过以下方法得到结果:首先,对来自人类连接组项目(HCP)的结构和功能数据进行预处理。结构网络重建方面,根据Schaefer功能图谱将灰质划分为400个皮质区域,并利用MRtrix3软件包中的算法生成纤维方向分布,再通过确定性纤维追踪法估算区域间的结构连接权重,该权重经纤维束的平均长度和区域的平均表面积归一化处理。功能时间序列重建方面,对功能磁共振成像(fMRI)数据进行梯度非线性校正、头动校正和几何畸变校正,随后对血氧水平依赖(BOLD)时间序列进行高通滤波和ICA - FIX处理以去除噪声。

接着,进行动态结构 - 功能耦合分析。构建时间共波动矩阵,通过计算成对脑区的BOLD时间序列的z分数的逐元素乘积来反映区域间的共波动情况。然后构建多元线性回归模型,以几何和结构连接性特征预测节点的共波动特征,使用调整后的R平方衡量耦合,并定义三个总结统计量比较动态与静态耦合。此外,将动态局部结构 - 功能耦合模式与三种常见注释相对应,并应用空间自相关保持的置换检验(旋转检验)来验证结构 - 功能耦合变异性在全脑中均匀分布的零假设。最后,使用优势分析计算预测因子贡献,通过构建预测因子子集并重新拟合回归模型,采用“总优势”统计量量化每个预测因子对整体拟合优度的贡献。

结果:该文献通过动态结构 - 功能耦合分析,揭示了大脑网络中结构与功能耦合的区域特异性和动态性。研究发现,动态结构 - 功能耦合在大脑中具有显著的区域特异性,单模态皮层和跨模态皮层的极端位置表现出稳定的耦合,而中间层级的区域,尤其是岛叶皮层和额叶眼动区,表现出显著的动态波动。这种动态性与皮层的几何和拓扑嵌入特性密切相关,连接距离处于中间水平的区域表现出更多变的耦合。此外,动态耦合模式与静态耦合模式之间存在显著差异,动态耦合在中间层级区域表现出更高的灵活性和变异性。动态耦合的变异性还受到脑区的空间和拓扑嵌入特性的影响,物理距离相近或较远的区域倾向于表现出相似的耦合波动,而中间距离的区域则表现出不同的耦合波动。这些结果表明,大脑的结构 - 功能耦合具有高度的动态性和区域特异性,为理解大脑在不同认知任务和行为状态下的灵活性和适应性提供了新的视角。

挑战与未来展望:

挑战:该文献在研究过程中面临了多项挑战。首先,结构连接网络是通过弥散加权磁共振成像(DWI)重建的,这种方法容易出现系统性的假阳性和假阴性结果,尽管该研究的发现是在个体参与者中观察到的,并且可以通过替代方法进行验证,但计算纤维追踪技术的进一步发展是必要的。其次,BOLD信号的动态特性本身受到多种生理混杂因素的影响,包括血流和呼吸。在缺乏心血管和脑血管因素的同步测量的情况下,这些结果必须谨慎解读。此外,存在多种替代方法来量化动态功能连接,该研究应用了一种最近开发的时间展开方法,这种方法已被证明对广泛的方法学选择具有鲁棒性,但人类大脑瞬间功能动态背后的动态过程的统计特性一直是活跃的研究领域,这些方法在研究结构 - 功能关系中的适用性也越来越被认可。这些挑战表明,尽管该研究取得了一些重要发现,但在方法和技术上仍有改进和发展的空间。

未来展望:该研究为未来的研究提供了新的方向和思路。首先,该研究识别出在皮层上系统性分布且高度动态的局部结构 - 功能耦合模式,这种动态性可能与大脑在不同认知任务和行为状态下的灵活性和适应性有关。未来的研究可以进一步探索这种动态性如何支持大脑在不同时间尺度上灵活实现和部署功能,以及如何与认知过程和行为表现相关联。其次,该研究发现区域微观结构差异可能影响结构 - 功能耦合的瞬间波动,这为未来的研究提供了一个新的视角,即如何通过微观结构信息来更准确地预测和理解功能连接。此外,该研究还强调了进一步发展计算纤维追踪技术和改进动态功能连接量化方法的重要性,这将有助于更准确地重建结构连接网络和分析功能动态。总之,该研究的发现为理解大脑的结构 - 功能关系提供了新的视角,也为未来的研究提供了新的方向和挑战。

总结:

本文的核心内容是研究大脑网络中结构与功能耦合的动态特性及其在不同皮层区域的异质性。研究通过动态结构 - 功能耦合分析,揭示了大脑网络中结构与功能耦合的区域特异性和动态性。研究发现,动态结构 - 功能耦合在大脑中具有显著的区域特异性,单模态皮层和跨模态皮层的极端位置表现出稳定的耦合,而中间层级的区域,尤其是岛叶皮层和额叶眼动区,表现出显著的动态波动。这种动态性与皮层的几何和拓扑嵌入特性密切相关,连接距离处于中间水平的区域表现出更多变的耦合。

研究使用了来自人类连接组项目(HCP)的数据,包括327名健康年轻参与者的弥散磁共振成像(diffusion MRI)和静息态功能磁共振成像(resting-state fMRI)数据。通过时间展开方法和多元线性回归模型,研究者们能够估计每个脑区的动态结构 - 功能耦合,并将其与静态耦合进行比较。研究还发现,动态耦合模式与静态耦合模式之间存在显著差异,动态耦合在中间层级区域表现出更高的灵活性和变异性。

此外,研究还探讨了动态结构 - 功能耦合的变异性如何受到脑区的空间和拓扑嵌入特性的影响,发现物理距离相近或较远的区域倾向于表现出相似的耦合波动,而中间距离的区域则表现出不同的耦合波动。这些发现表明,大脑的结构 - 功能耦合具有高度的动态性和区域特异性,为理解大脑在不同认知任务和行为状态下的灵活性和适应性提供了新的视角。

尽管研究取得了一些重要发现,但也面临了一些挑战,包括弥散加权磁共振成像(DWI)的局限性、BOLD信号的生理混杂因素以及动态功能连接量化方法的选择。未来的研究可以进一步探索这种动态性如何支持大脑在不同时间尺度上灵活实现和部署功能,以及如何与认知过程和行为表现相关联。此外,进一步发展计算纤维追踪技术和改进动态功能连接量化方法也将有助于更准确地重建结构连接网络和分析功能动态。

参考文献

Liu Z-Q, Vázquez-Rodríguez B, Spreng RN, et al. Time-resolved structure-function coupling in brain networks. Commun Biol 2022;5(1):532; doi: 10.1038/s42003-022-03466-x.

解读:苏亚涛

审核:褚凡

上一篇:Nat. Hum. Behav.:可靠的空间神经表征可作为有效的记忆支架
下一篇:Nature子刊:新研究!人工智能提供更清晰的功能MRI脑数据