close
预约产品演示
请完善以下信息,我们将联系您进行演示
*
*
我已阅读并同意《隐私政策》
close
预约数据分析
请完善以下信息,我们将联系您进行沟通
*
*
我已阅读并同意《隐私政策》

Nat. Hum. Behav.:可靠的空间神经表征可作为有效的记忆支架

发布:2026-02-17    浏览:293 次

许多记忆与我们经历过的地点相关联,当我们回想过去的场所时,常常能同时想起在那里发生过的事。因此,我们的空间记忆不仅能勾勒出物理空间的地图,更能绘制出我们在这些空间中经历的记忆图景。以往的研究表明,情景记忆的表征与检索与空间位置存在深刻关联。那空间情景(即经历发生的地点)如何成为存储与调取过往事件细节的“支架”?是否存在一种能够承载事件记忆的空间情境?我们能否在事件发生前,通过某种神经测量手段评估某处地点作为记忆线索的有效性?

202612日,哥伦比亚大学、约翰斯·霍普金斯大学和普林斯顿大学的研究人员在Nature Human BehaviourIF=15.9)上发表了题目为“Spatial contexts with reliable neural representation support reinstatement of subsequently placed objects”,研究通过虚拟现实(VR)与功能性磁共振成像(fMRI)结合,揭示了如何量化空间情境的质量,并评估了其作为记忆支架的有效性,从而为未来记忆的形成提供支撑。

图片

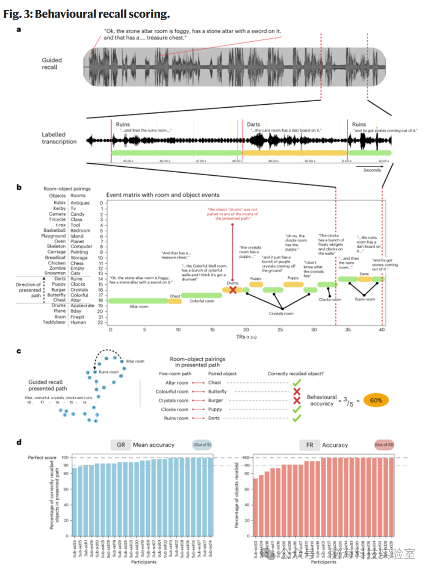
研究团队创建了一个数字“记忆宫殿”,这是一座拥有 23 个房间的虚拟现实建筑。为了确保每个房间引发尽可能不同的大脑活动模式,房间的形状、大小、装饰和背景音乐各异,比如带有漂浮岩石的巨大圆顶或带有篝火的小房间。研究参与者首先通过学习游戏来熟悉宫殿的布局,并探索该空间。24 小时后,参与者观看了每个房间的视频,同时进行fMRI扫描,使研究人员能够测量他们对每个房间的神经反应。第一次 MRI 测量后,参与者重新进入虚拟宫殿,此时每个房间都放置了新物品,参与者用 15 分钟记忆物品的位置。最后,参与者回到扫描仪前,尝试记住每个物品是什么以及它所在的房间。研究人员根据他们的大脑活动,测量每个参与者对每个房间中物体的记忆能力。

图片

实验设计

图片

房间可靠性

研究结果表明,人们更擅长记住放置在大脑活动模式更稳定、更清晰的房间中的物品。换句话说,当人们为一个房间构建了一个强大且高质量的心理地图时,该房间在编码新记忆方面更有用。在编码发生前测量的房间神经表征可靠性(即同一房间模式跨时间呈现的稳定性及其与其他房间模式的区分度),能够显著预测后续口头回忆时与该房间绑定的物体神经模式被重新激活的程度。这种预测效应不仅存在于群体共通的可靠性模式中,也存在于个体特有的可靠性模式中。更重要的是,即使通过统计分析控制回忆时房间表征本身被重新激活的程度,可靠性对物体重新激活的预测关系依然显著,这表明房间的可靠表征主要通过促进编码阶段房间与物体的绑定来提升记忆效果,而非仅仅通过提升回忆时房间的提取效率。

图片

行为回忆得分

图片

4 ROCN方法和大脑激活图

图片

利用房间可靠性预测物品重新放置的方法

图片

根据房间可靠性预测ROCN物品重新放置

该研究首次揭示了空间背景神经表征质量,能够在记忆形成前预判某个位置作为未来记忆的潜力。这不仅加深了对空间记忆与情景记忆交互机制的理解,也为基于空间记忆原理的记忆增强技术(如位置记忆法)提供了直接的神经证据。未来,该方法可应用于评估个体记忆策略的效能,并为记忆障碍的干预提供新思路。

参考文献

Masís-Obando, R., Norman, K.A. & Baldassano, C. Spatial contexts with reliable neural representations support reinstatement of subsequently placed objects. Nat Hum Behav 10, 164181 (2026). https://doi.org/10.1038/s41562-025-02379-z 

资讯来源

https://medicalxpress.com/news/2026-01-digital-memory-palace-illuminates-encode.html/

解读:邹极聪

审核:富柄淇



上一篇:往期精彩|Comput Biol Med:DFC-GCNN:基于动态功能连接-图神经网络的印度电影情感脑动力学fMRI数据集构建
下一篇:往期精彩|Commun. Biol.:脑网络中基于时间序列的动态结构-功能耦合研究