close
预约产品演示
请完善以下信息,我们将联系您进行演示
*
*
我已阅读并同意《隐私政策》
close
预约数据分析
请完善以下信息,我们将联系您进行沟通
*
*
我已阅读并同意《隐私政策》

Nature子刊:新发现!激光热疗法加免疫疗法可能提高脑癌患者的生存率

发布:2026-04-04    浏览:289 次

在当今社会,随着肿瘤发病率的上升,神经肿瘤学领域的治疗挑战正逐渐成为许多人关注的焦点。其中,复发性高级别星形细胞瘤(Recurrent High-Grade Astrocytoma, rHGA)作为一种常见且极具侵袭性的原发性脑肿瘤,正受到越来越多的关注rHGA 包括胶质母细胞瘤(GBM)和IDH突变的WHO 3级和4级星形细胞瘤,患者在经过最大范围手术切除、放疗和替莫唑胺化疗后,仍面临极高的复发风险,且复发后的挽救性治疗效果有限,预后极差。据统计,rHGA 患者的中位生存期仅为数月,而传统治疗方案如贝伐珠单抗、亚硝脲类或铂类化疗仅能带来微弱的生存获益。因此,能够早期、准确地识别有效的治疗策略并预测患者反应,对于改善患者生活质量和延长生存期至关重要。然而,目前针对复发性高级别星形细胞瘤的免疫检查点抑制剂(ICI)单药治疗效果有限,这表明肿瘤固有的免疫抑制微环境、血脑屏障(BBB)的存在以及新生抗原的缺乏可能在治疗抵抗中起关键作用。因此,开发能够逆转免疫抑制、增强ICI疗效的联合治疗策略,对于更好地理解该疾病,尤其是在其复发阶段,以及监测潜在治疗效果至关重要。

2026226日,Nature CommunicationsIF=14.7上发表了一篇题为"Laser interstitial thermal therapy and adjuvant pembrolizumab in recurrent high-grade astrocytoma: a Phase 1/randomized Phase 2b trial"的文章,该文献探讨了激光间质热疗(LITT)联合帕姆珠单抗(Pembrolizumab)在复发性高级别星形细胞瘤(rHGA)患者中的安全性和疗效。通过一项一期剂量递增研究确定推荐二期剂量后,研究进一步在一项随机二期乙期试验中比较了LITT联合帕姆珠单抗(LITT + PEM)与非LITT手术联合帕姆珠单抗(NLS + PEM)的疗效。研究发现,LITT + PEM组的中位总生存期(OS)显著延长至11.8个月,而NLS + PEM组仅为5.2个月(HR 0.17P = 0.0002);中位无进展生存期(PFS)也显著改善(4.5个月 vs. 1.6个月;HR 0.21P = 0.0006)。单细胞RNA测序和TCR分析显示,LITT可激活非经典单核细胞,而帕姆珠单抗则促进CD8+ T细胞的增殖、克隆扩增及协调性记忆T细胞反应。这表明LITT联合帕姆珠单抗是安全的,并可能克服rHGA的免疫抑制,产生抗肿瘤免疫。

图片

近年来,激光间质热疗(LITT)作为一种微创肿瘤减灭技术,正受到越来越多的关注。LITT通过MRI引导下的热消融,能够有效实现肿瘤减灭,且手术风险较低。更重要的是,LITT已被证明可诱导血脑屏障(BBB)的短暂破坏,尤其是在肿瘤周围区域,从而增强全身性药物在中枢神经系统的穿透性。此外,LITT产生的消融损伤可通过持续释放颅内抗原,重塑肿瘤周围的肿瘤微环境(TME),驱动外周肿瘤特异性免疫激活。

一种称为激光间质热疗(LITT)的微创技术可以非侵入性地消融脑肿瘤,并可能增强免疫检查点抑制剂的疗效。

图片

研究设计及入组流程图

研究人员对45名复发性WHO 4级星形细胞瘤患者进行了LITT联合帕姆珠单抗的研究,该项目重点关注该联合治疗方案的疗效和免疫学效应。其中,一期研究纳入9名患者,确定了帕姆珠单抗200mg每三周一次的推荐二期剂量。

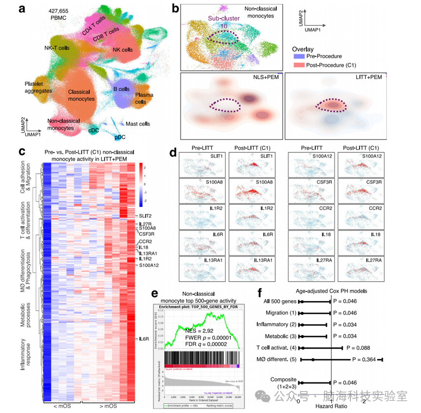
研究人员将患者随机分配至LITT联合帕姆珠单抗组或非LITT手术联合帕姆珠单抗组,并对其进行了长期随访。他们发现,在LITT联合帕姆珠单抗组中,患者的总生存期和无进展生存期均显著优于非LITT手术联合帕姆珠单抗组。研究表明,LITT联合帕姆珠单抗能够显著改善rHGA患者的预后,尤其是在那些存在淀粉样蛋白病理异常的患者中,这种获益更为显著。研究通过单细胞RNA测序和TCR测序分析了外周血单个核细胞(PBMC)的免疫变化,发现LITT激活了非经典单核细胞,而帕姆珠单抗则促进了CD8+ T细胞的增殖和克隆扩增。

通过单细胞RNA测序发现在LITT联合帕姆珠单抗治疗后,非经典单核细胞出现功能性转变,且CD8+ T细胞的克隆多样性增加,这与患者的更长生存期显著相关。特别是在长期生存的患者中,CD8+ T细胞表现出从记忆表型向效应表型的协调性转变,而短期生存患者则主要表现为T细胞耗竭表型。

图片

患者治疗、生存期及反应汇总图

图片

生存分析:LITT + PEM vs. NLS + PEM在意向治疗人群、符合方案人群及wt-IDH GBM人群中的总生存期OS和无进展生存期PFS

在整体样本和意向治疗分析中,LITT联合帕姆珠单抗组的患者总生存期和无进展生存期均显著优于非LITT手术联合帕姆珠单抗组。具体来说,在符合方案人群中,LITT联合帕姆珠单抗组的中位总生存期为11.8个月,而对照组仅为5.2个月(HR 0.1795%置信区间:0.06, 0.49P=0.0002),18个月生存率分别为42%0%。在IDH野生型胶质母细胞瘤患者中,LITT联合帕姆珠单抗组的中位总生存期为11.1个月,对照组为4.8个月(HR 0.1695%置信区间:0.05, 0.50P=0.0003)。研究结果表明,LITT联合帕姆珠单抗治疗能够显著改善复发性高级别星形细胞瘤患者的生存结局。

图片

4 LITT + PEM生存获益的稳定性分析(随机与非随机队列)

图片

5 LITT治疗后非经典单核细胞的早期激活

图片

6 LITT + PEM诱导CD8+ T细胞激活和克隆扩增

图片

7 LITT + PEM在长期生存患者中诱导CD8+ T细胞向效应表型的协调性转变

尽管非LITT手术联合帕姆珠单抗组和LITT联合帕姆珠单抗组的患者在基线特征上相似,但LITT联合治疗组的生存获益更为显著,这表明LITT通过破坏血脑屏障、释放肿瘤抗原和重塑肿瘤微环境,可能协同增强了帕姆珠单抗的抗肿瘤免疫效应,Tran博士说,从而加速了抗肿瘤免疫反应。

如果在更大规模、更多样化的患者人群中得到证实,这些发现将为LITT联合免疫检查点抑制剂在高危胶质瘤患者中的应用提供新的依据。

未来的研究需要在更大规模、更多样化的患者人群中进一步验证这些发现,以提高结果的普遍性和可靠性。研究人员还希望深入探讨LITT如何促成抗肿瘤免疫反应,包括其与肿瘤突变负荷(TMB)及其他免疫检查点分子(如IDO-1LAG-3TIM-3)的相互作用。在治疗方面,临床试验可以测试LITT联合其他免疫治疗药物(如CTLA-4抑制剂或IDO-1抑制剂)的疗效,以评估其在减缓或逆转肿瘤进展中的潜力。同时,技术改进也是未来的重要方向,希望使LITT技术更加标准化、快速,并在临床实践中更广泛地应用,以便更多患者能够从中受益。

参考文献

Campian, J.L., Le, S.B., Ghiaseddin, A.et al. Laser interstitial thermal therapy and adjuvant pembrolizumab in recurrent high-grade astrocytoma: a Phase 1/randomized Phase 2b trial. Nat Commun 17, 1763 (2026); doi: 10.1038/s41467-026-69522-w.

资讯来源

https://medicalxpress.com/news/2026-02-laser-therapy-immunotherapy-survival-deadly.html

编译:邹极聪

审核:薛晓萌

上一篇:往期精彩|语言合集 | 以往高分文献分析,揭示语言研究热点
下一篇:往期精彩|Mol Psychiatr:在向成年过渡的过程中,反刍思维和休息状态大脑网络之间的耦合变化