点击【下方卡片】关注我们~最新前沿资讯抢先看
开放转载,欢迎大家转发到朋友圈和微信群
即使我们睡着了,大脑也没有完全休息。令人惊讶的是,睡眠时大脑的血流量比清醒时要大。这使得大脑能够清除代谢废物,这对于防止痴呆等神经功能障碍的发生和发展非常重要。然而,睡眠中的大脑如何增加血流量的确切机制尚不清楚。2023年4月25日,韩国基础科学研究所神经科学成像研究中心的Seong-Gi Kim博士所在的研究团队在PNAS(IF=12.779)上发表了题为“Parvalbumin interneuron activity drives
fast inhibition-induced vasoconstriction followed by slow substance P-mediated
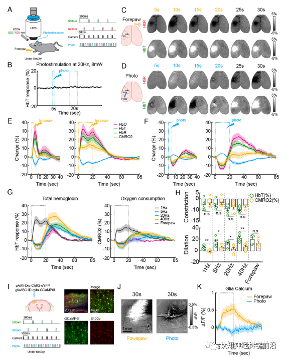
vasodilation”的文章,研究人员通过采用宽视场光学成像和功能磁共振成像(fMRI)的技术发现,一种名为“小白蛋白(PV)神经元”的抑制性神经元会分泌一种名为“P物质”的物质,这种物质负责血管扩张和控制流向大脑的血液。与其他抑制性神经元亚型不同,人们先前认为y-氨基丁酸能小白蛋白神经元不释放血管活性物质,因此对于其在血流调节中的作用一直存在争议。为了研究小白蛋白神经元在血流调节中的作用,研究人员在小鼠小白蛋白神经元中表达了一种称为视紫红质通道蛋白-2 (ChR2)的视蛋白,并通过光刺激选择性地激活小白蛋白神经元。该研究采用宽视场光学成像和功能磁共振成像(fMRI)测量小白蛋白神经元激活后的血管反应。此外,为了确定小白蛋白神经元在麻醉状态下对血流的作用,研究人员使用氯胺酮/塞拉嗪使动物进入睡眠状态。研究结果表明,在被轻度麻醉后的动物中,小白蛋白神经元的刺激引起血管收缩和血流量下降。从20秒到停止刺激后的一分钟伴随的是缓慢的血管扩张和血流增加。另一方面,在反应活跃的动物中,小白蛋白神经元的活动只导致血流量减少。这意味着小白蛋白神经元有两种不同的机制来控制脑血流量,这取决于大脑是醒着还是睡着。
此外,研究人员还发现,光遗传刺激后可以观察到血管缓慢扩张的机制。当小白蛋白神经元被激活时,它会抑制附近的兴奋性神经元,从而导致血管收缩和血流量减少。同时,发现这些小白蛋白神经元释放一种叫做“P物质”的肽,这是观察到的血管舒张缓慢的原因。P物质是一种已知的血管扩张剂,该物质通过激活神经型一氧化氮合酶(nNOS) y-氨基丁酸能神经元细胞分泌一氧化二氮。
氯胺酮/塞拉嗪作用下小白蛋白中间神经元在光遗传刺激下的双相血流动力学的反应目前的研究最终揭示了睡眠期间控制血液流向大脑的因素,以及小白蛋白神经元在这一过程中以前未知的作用。研究人员表示:“此次研究为研究脑血流控制机制开辟了新的方向,对失眠和睡眠障碍的治疗也有可能产生影响。”参考文献
Vo, T. T., Im, G. H., Han, K., Suh, M., Drew, P. J., & Kim, S. G.
(2023). Parvalbumin interneuron activity drives fast inhibition-induced
vasoconstriction followed by slow substance P-mediated vasodilation.Proceedings
of the National Academy of Sciences of the United States of America, 120(18),
e2220777120. https://doi.org/10.1073/pnas.2220777120https://medicalxpress.com/news/2023-04-brain-blood.html欢迎加入前沿资讯交流群,入群方式:
添加小编微信13295818579
备注(姓名-工作单位/院校-研究方向)
(可扫描下方二维码)

入群可免费提供文献下载服务
PNAS:是什么巩固了记忆?
Neuron: 斯坦福大学医学院研究发现机器学习可以帮助研究者高效率且低成本评估癫痫药物疗效
研究发现tDCS可以改善黄斑变性患者的阅读能力
EEG结合VR使得心理情绪状态被“看见”
北京大学研究发现单剂量的哌醋甲酯并不影响ADHD儿童的环境视觉感知
Nature Neuroscience:哈佛大学研究首次发现可以在单个脑细胞中记录长期电活动
研究发现青少年重度抑郁症治疗新方法
JAMA Pediatrics:研究发现电子设备损害婴幼儿大脑认知功能
前沿资讯:科研人必看2023年国自然申请指南“1+2”重大变化
前沿资讯:来看看哪些神经科学领域专家入选“新基石研究员项目”首期资助名单
你对大脑了解多少?央视6集纪录片《大脑深处》为你解密两耳之间的“登月计划”
前沿干货
培训课程



投稿
全文完
所有注明出处的文章,旨在分享、传播,如有侵权,请及时联系我们,我们将尽快处理
喜欢本文记得一键四连
点点赞,点在看,点分享,点收藏!